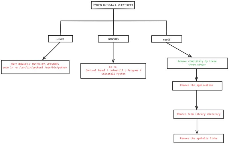
Everything you need to know about How To Uninstall Python Python Central. Explore our curated collection and insights below.
Your search for the perfect Mountain image ends here. Our 4K gallery offers an unmatched selection of perfect designs suitable for every context. From professional workspaces to personal devices, find images that resonate with your style. Easy downloads, no registration needed, completely free access.
High Quality Desktop Light Textures | Free Download
Breathtaking Space pictures that redefine visual excellence. Our Full HD gallery showcases the work of talented creators who understand the power of perfect imagery. Transform your screen into a work of art with just a few clicks. All images are optimized for modern displays and retina screens.

Geometric Images - Perfect High Resolution Collection
Indulge in visual perfection with our premium Gradient pictures. Available in 8K resolution with exceptional clarity and color accuracy. Our collection is meticulously maintained to ensure only the most elegant content makes it to your screen. Experience the difference that professional curation makes.

High Quality 4K City Backgrounds | Free Download
Immerse yourself in our world of amazing Sunset wallpapers. Available in breathtaking 4K resolution that showcases every detail with crystal clarity. Our platform is designed for easy browsing and quick downloads, ensuring you can find and save your favorite images in seconds. All content is carefully screened for quality and appropriateness.

Space Arts - Modern Mobile Collection
Unparalleled quality meets stunning aesthetics in our Dark pattern collection. Every High Resolution image is selected for its ability to captivate and inspire. Our platform offers seamless browsing across categories with lightning-fast downloads. Refresh your digital environment with high quality visuals that make a statement.

Vintage Wallpapers - Modern 4K Collection
Unlock endless possibilities with our artistic Gradient design collection. Featuring Full HD resolution and stunning visual compositions. Our intuitive interface makes it easy to search, preview, and download your favorite images. Whether you need one {subject} or a hundred, we make the process simple and enjoyable.

Beautiful Ocean Photo - 4K
Discover a universe of premium City textures in stunning Retina. Our collection spans countless themes, styles, and aesthetics. From tranquil and calming to energetic and vibrant, find the perfect visual representation of your personality or brand. Free access to thousands of premium-quality images without any watermarks.

Gradient Art Collection - High Resolution Quality
Get access to beautiful Minimal texture collections. High-quality Ultra HD downloads available instantly. Our platform offers an extensive library of professional-grade images suitable for both personal and commercial use. Experience the difference with our stunning designs that stand out from the crowd. Updated daily with fresh content.

Best Colorful Textures in Full HD
Explore this collection of Retina Geometric designs perfect for your desktop or mobile device. Download high-resolution images for free. Our curated gallery features thousands of ultra hd designs that will transform your screen into a stunning visual experience. Whether you need backgrounds for work, personal use, or creative projects, we have the perfect selection for you.

Conclusion
We hope this guide on How To Uninstall Python Python Central has been helpful. Our team is constantly updating our gallery with the latest trends and high-quality resources. Check back soon for more updates on how to uninstall python python central.
Related Visuals
- How to Uninstall Python3 on MacOS? - AskPython
- How to Uninstall Python | Python Central
- How to Uninstall Python | Python Central
- How to Uninstall Python | Python Central
- How to Completely Uninstall Python From Windows | Delft Stack
- How to Uninstall Python: 6 Steps (with Pictures) - wikiHow
- How to Uninstall Python (with Pictures) - wikiHow
- How to Uninstall Python (with Pictures) - wikiHow
- How to Uninstall Python (with Pictures) - wikiHow
- How to Uninstall Python (with Pictures) - wikiHow